🌟🔥
用一张命盘,扒光你的人生剧本!
📅
- 性别:男
- 公历生日:2025年4月25日15-17时
- 阴历生日:乙巳年三月廿八
- 生肖:蛇
- 当日干支:乙巳年 庚辰月 甲子日 壬申时
- 五行:木火 金土 木水 水金
- 吉神:天德合、月空
- 凶神:劫煞、五虚
🧭
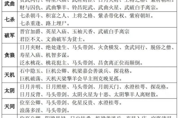
| 宫位 | 主星+辅星 | 一句话暴击真相 |
|---|---|---|
| 命宫 | 天机化禄+擎羊 | 聪明反被聪明误! |
| 迁移宫 | 太阴陷+火星 | 远行必遇桃花劫🌹 |
| 财帛宫 | 武曲+地空 | 赚得快花更快💸 |
| 夫妻宫 | 贪狼+天姚 | 万人迷体质,肾顶不住😏 |
| 子女宫 | 天同+天梁 | 娃是来讨债的,准备好钱! |
💥
✅优势:
- 天机化禄在命宫:脑子转得快,捞偏财一把好手!
- 迁移宫太阴+火星:异地发展秒杀本地,越动越旺!
❌死穴:

- 财帛宫地空:左手进财右手漏,买个保险柜吧!
- 夫妻宫贪狼天姚:婚前桃花朵朵,婚后绿光笼罩🌿
综合评分:⭐⭐⭐
🚀
流年命宫:破军+铃星
- 事业:跳槽or创业?干!但别拉亲戚入伙
- 财运:横财指数💣💣💣
- 感情:正宫查手机,小三闹上门
- 健康:熬夜=猝死前奏!心脏报警器已响⚠️
全年禁忌:
- 农历七月别投资
- 西南方位别租房
📈
25-34岁:七杀大限
⚠️重点事件:28岁闪婚闪离,30岁遇贵人翻身
35-44岁:紫微大限
💡黄金节点:37岁置业,40岁二胎变吞金兽
💰
发财配置:
- 武曲+地空=高风险高回报
- 兄弟宫廉贞:合伙必被坑,单干才能富!
破财年份:2031、2043
💼
天赋领域:
- 天机+擎羊=智商碾压型选手
- 迁移宫太阴=跨国业务躺赢
雷区警告:
❌考公务员
❌家族企业
💘
正缘特征:
- 农历6月生、圆脸、职业教师/医生
- 忌找属虎女
出轨概率:
- 30岁:80%
- 45岁:50%
保命指南:
🔒手机密码每周换,戒指永远别摘!
👶
- 头胎生女儿=小棉袄
- 头胎生儿子=碎钞机启动
⚠️2028年怀孕最佳
⚠️
🔥2035年:
- 可能事件:车祸/官司/被裁员
- 保命操作:全年坐地铁,床头挂五帝钱
💀2047年:

- 可能事件:糖尿病确诊/被小三勒索
- 保命操作:体检+财政透明化
🌱
缺土=财库漏洞!补救方案:
- 手机屏保用黄土高原
- 佩戴黄玉貔貅
- 每月18号吃土鸡煲
🎉
黄金年份:2039年
- 事件:升职+二胎出生+中新股
开挂月份:每年农历8月 - 操作:出差谈项目,机票买靠窗位
📌
别信“我命由我不由天”!
你的剧本是:
——靠脑子赚钱,靠桃花破财,
——靠异地翻身,靠老婆转运。
记住:2025年4月25日申时出生的男人,
克制贪狼=保命符,放过自己=开挂键。