
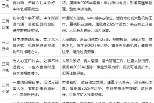
最准称骨算命表是目前社会上最热门的一种算命方法。它可以通过一些古老的算法和技巧来预测一个人的命运、性格、财富及婚姻等信息。在中国,称骨算命的历史可以追溯到几千年前。在古代,称骨算命是很受欢迎的一项技艺,被认为是一种神秘而准确的方法,能够为人们提供有用的信息和帮助。随着时间的推移,这种技艺也逐渐演化为一种更加精确和科学的工具,可以帮助人们更好地理解自己的命运和性格。
最准称骨算命表在今天的社会中,是很受欢迎的一种算命方法。越来越多的人们开始相信,通过使用这个工具,可以更好地了解自己的命运和未来。然而,许多人并不理解称骨算命的原理和技术,也不知道如何正确的使用它来获得最准确的结果。本篇文章将会从三个方面讨论这个话题,帮助人们更好地理解最准称骨算命表。
什么是最准称骨算命表?
最准称骨算命表是一种可以用来预测一个人的命运、性格、财富以及婚姻等信息的工具。这个方法最早起源于中国古代,是由一些古老的算法和技巧组成的。其中最重要的原理就是通过人的出生日期和时间来确定人的命运和性格。在中国,这个方法很受欢迎,许多人都会在生儿育女之前使用这个方法来预测孩子的未来。随着时间的流逝,这个方法逐渐演变为一个更加精确和科学的工具,人们可以通过它来更好地了解自己的命运和性格。
最准称骨算命表的原理是什么?
最准称骨算命表的原理是根据人的出生日期和时间来推算人的命运和性格。这个方法基于一个古老的中国哲学观念,认为时间和空间是相互关联的。据此,我们可以通过人出生的时间来判断他或她未来的命运和性格。
对于想要使用最准称骨算命表的人们,他们需要提供自己的出生日期和时间。这些信息会被输入到一个称骨算命程序中,然后基于这些数据,程序会计算出一个人的命运、性格、财富以及婚姻等信息。这个过程中,程序使用了一些先进的数据分析技术,以及一些古老的算法和技巧,以提供一个尽可能准确的结果。
如何正确地使用最准称骨算命表?
如果你想要正确地使用最准称骨算命表,那么首先你需要了解一些基本概念和理论。你需要知道什么是命盘,什么是命宫,以及如何解读它们。你需要知道一个人的命运和性格是如何被确定的,以及如何通过这些信息来预测人的未来。此外,你还需要了解一些计算命盘的技巧和算法,以确保你得到的结果尽可能准确。
在使用最准称骨算命表的时候,你还需要注意几个问题。首先,你需要提供准确的出生日期和时间信息。如果你不确定这些信息,可以尝试联系你的家人或者相关机构,来获取更准确的数据。此外,你需要谨慎选择算命的网站或者工具。目前市场上有很多不靠谱的算命网站和产品,他们往往会给出一些虚假的结果,误导人们的判断和决策。

最后,你需要清楚的了解这些结果的意义和价值。尽管算命可以给我们提供一些有用的信息和帮助,但是它并不能决定我们的命运和人生道路。我们需要通过自己的努力和智慧来改变和塑造自己的未来。
结语
最准称骨算命表是一个古老而神秘的工具,可以帮助人们更好地了解自己的性格和命运。然而,它并不是一个万能的操控命运的工具,我们需要谨慎的使用它,理性的解读它的结果。只有通过我们自己的努力和智慧,才能真正的改变我们的人生,拥有一个更加充实和美好的未来。