黄山市东方苍龙文化旅游发展有限公司
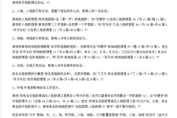
弘扬传统文化,破除封建迷信
倡导科学理念,促进社会和谐

五格取名法测试吉凶结果

时间 : 2026-01-13   | 最后更新:2026-01-13 作者:黄山市东方苍龙文化旅游发展有限公司

在传统命理学和现代风水学中,名字不仅是个人标志,也是影响命运的重要因素。五格命名法作为一种经典的命名方法,通过对五个基本要素的综合分析,帮助我们了解名字的好坏。本文将深入探讨五格命名法的基本原理、测试方法以及如何解释好坏结果,使您能够掌握这种古老智慧的应用技能,并帮助命名过程中的科学决策。

五格命名法的基本概念

五格命名法,又称“名学五格法”,是根据汉字笔画的数量来判断名字吉凶的一种方法。其核心是将名称分解为五个基本要素,并通过分析这些要素来评估名称的吉凶。五个网格包括:

天格

指姓氏的笔画数。天格代表着个人的基本运势和命运的发展方向。

地格

指名字中名字部分的笔画数。地格象征着个人的内在潜力和性格特征。

人格

姓氏和名字的第一字笔画数量相加。个性反映了个人的社会形象和人际关系。

外格

从名字中最后一个字的笔画数量和相关的外部笔画数量中得出。外观反映了个人的外部环境和与他人的沟通。

总格

指全名所有笔画数相加的数字。总格代表个人的整体运势和综合能力。

怎样进行五格取名法测试?

在测试五格命名法时,需要先计算每个格的笔画数,并对其进行分析。以下是详细的步骤:

计算笔画数

找出姓名中每个单词的笔画数,并计算出天格、地格、人格、外格和总格的具体值。

查五格吉凶表

五格吉凶表中详细说明了每个笔画数对应的吉凶含义。参考相关书籍或工具,了解不同值所代表的运势。

分析吉凶结果

五格取名法测试吉凶结果

根据查阅的吉凶表,分析每个网格的吉凶结果,并对整个名字的运势影响进行综合评价。

调整和优化

王姓女孩三才五格取名

根据分析结果,调整和优化名称,以改善不吉利因素,提高名称的整体吉利度。

详细分析五格吉凶

在五格命名法中,每一格的吉凶分析都涉及到特定的运势和命理意义。以下是对每个网格的详细分析:

天格

天格的好坏直接影响个人的先天财富和家庭背景。一般来说,天格值为3、6、8被认为是吉利,而价值是4、7.可能存在不利因素。

地格

地格反映了个人的性格特征和内在潜力。地格值为1、2、6通常是吉利的,代表着顺利和发展,而数值是5、可能会影响个人的成长和发展。

人格

人格是最关键的一种,直接影响个人的社会形象和人际关系。人格值为1、3、9通常具有良好的社会影响力,而数值为2、5、可能面临挑战。

外格

外观涉及个人的外部环境和沟通。值为3、6、8的外观一般比较吉利,代表着良好的社会交通和外部环境,价值为4、可能会带来一些困难。

总格

总格是综合评价个人运势的重要指标。总格值为1、6、8被认为运势更好,而数值为2、4、7可能会影响整体运势表现。

如何根据五格吉凶结果调整名称

为优化名称的吉凶结果,可根据五格分析结果进行适当调整:

调整笔画数

调整天格、地格、人格、外格、总格的数值,通过改变名字中的字或笔画数,使其符合吉利标准。

选择吉利字

根据五格吉凶分析,选择符合吉利的笔画数字作为名字的一部分,以提高整体吉利程度。

咨询专业人士

如有复杂情况或特殊要求,可咨询专业姓名学家或命理学家,提供更准确的调整建议。

五格取名法测试吉凶结果

掌握五格命名法的实用技能

五格命名法作为一种古老而科学的命名方法,通过对名称各要素的详细分析,帮助我们了解名称的吉凶影响。掌握五格命名法的基本概念和测试方法,在命名过程中做出更准确的决策。通过合理调整名称中的五格因素,可以提高个人的运势和生活质量。了解这些技巧,并将其应用到实际命名过程中,将有助于为个人或家庭创造一个更加吉祥和幸福的未来。

上篇更新了艺术签名加名字运程测试 只限娱乐 看看不吃亏 国学八字—身体旺衰及用神判断实例拾取(续三)下篇

最新文章

最新更新

紫微斗数诸星落诸宫之:破军星夫妻宫详解

紫微斗数诸星落命宫之:火星、铃星详解

紫薇斗数文昌利是什么意思

生麟麟生贵子的女性八字:儿女有出息的八字

国学八字—身体旺衰及用神判断实例拾取(续三)

风水案例_阴阳五行是科学概念吗

紫薇斗数的巨门

紫薇斗数服务

五格取名法测试吉凶结果

民间算命

指纹算命

手相查询

痣相图解

生男生女

眼皮跳测吉凶

喷嚏预测

配对
配对
配对
配对
查询
生日密码